学院概况
学院简介
现任领导
历届领导
学院党委
学院工会
工作人员
规章制度
系别设置
KY开元·(中国)集团公告
科学研究
师资队伍
党建思政
KY开元·(中国)集团信息
党务问答
党务知识
文档下载
教育培养
人才培养
一级学科培养
二级学科培养
院实验教育平台
学生工作
招生就业
学院概况
学院简介
现任领导
历届领导
学院党委
学院工会
工作人员
规章制度
系别设置
KY开元·(中国)集团公告
科学研究
师资队伍
党建思政
KY开元·(中国)集团信息
党务问答
党务知识
文档下载
教育培养
人才培养
一级学科培养
二级学科培养
院实验教育平台
学生工作
招生就业
当前位置:
首页
KY开元·(中国)集团信息
KY开元·(中国)集团
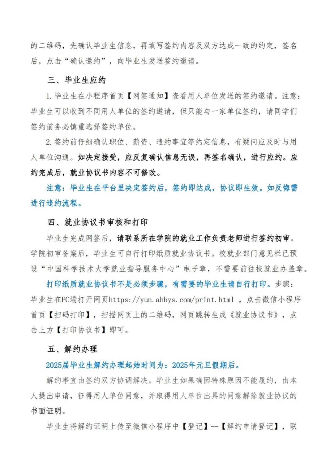
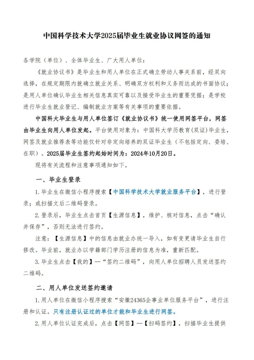
中国科学技术大学2025届毕业生就业协议网签的通知
发布时间:2024-10-18
阅读原文
KY开元·(中国)集团
|
星空网页版登录入口_星空(中国)
|
开元网站登录入口-开元(中国)
|
开元网站登录入口-开元(中国)
|
开元网页版登录入口-开元(中国)
|
开元平台-(中国)科技公司
|
开元游戏官方网站(中国)开元有限公司官网
|
开元网页版登录入口-开元(中国)
|
开元体育·kaiyun(中国)官方网站-登录入口
|